网站首页
关于我们
公司简介
资质证书
光伏发电设备
光伏并网柜
光伏箱变
预制舱
35KV高压柜
产品中心
光伏系列
光伏发电设备
高压开关柜系列
低压开关柜系列
箱式变电站系列
高压电缆分接箱系列
消防巡检系列
充电桩系列
智能电气系列
新闻资讯
公司新闻
行业动态
资料下载
联系我们
首页
关于我们
公司简介
资质证书
光伏发电设备
光伏并网柜
光伏箱变
预制舱
35KV高压柜
产品中心
光伏系列
光伏发电设备
高压开关柜系列
低压开关柜系列
箱式变电站系列
高压电缆分接箱系列
消防巡检系列
充电桩系列
智能电气系列
新闻资讯
公司新闻
行业动态
资料下载
联系我们
产品中心
PRODUCT
产品中心
首页
-
产品中心
-
智能电气系列
-
开关柜智能操控装置
开关柜智能操控装置
如果您有任何问题可以联系我们!
联系我们
电话:4008-121-858
扫一扫,关注我们
详细信息
详细信息
开关状态模似指示仪
无线测温主机
返回
相关产品
导轨式多功能电力仪表
开关状态模似指示仪
开关柜智能操控装置
无线测温主机
温湿度控制器
显示仪表
联系我们
4008-121-858
88888888
首页
/
关于我们
/
光伏发电设备
/
产品中心
/
新闻资讯
/
资料下载
/
联系我们
© 深圳市乐思体育有限公司
粤ICP备2022051112号-1
XML
网站地图
网站制作维护:
传信网络
在线
QQ
2545875600
在线QQ
微信
咨询
扫一扫,关注我们
服务
热线
4008-121-858
服务热线
客服
邮箱
88888888
客服邮箱
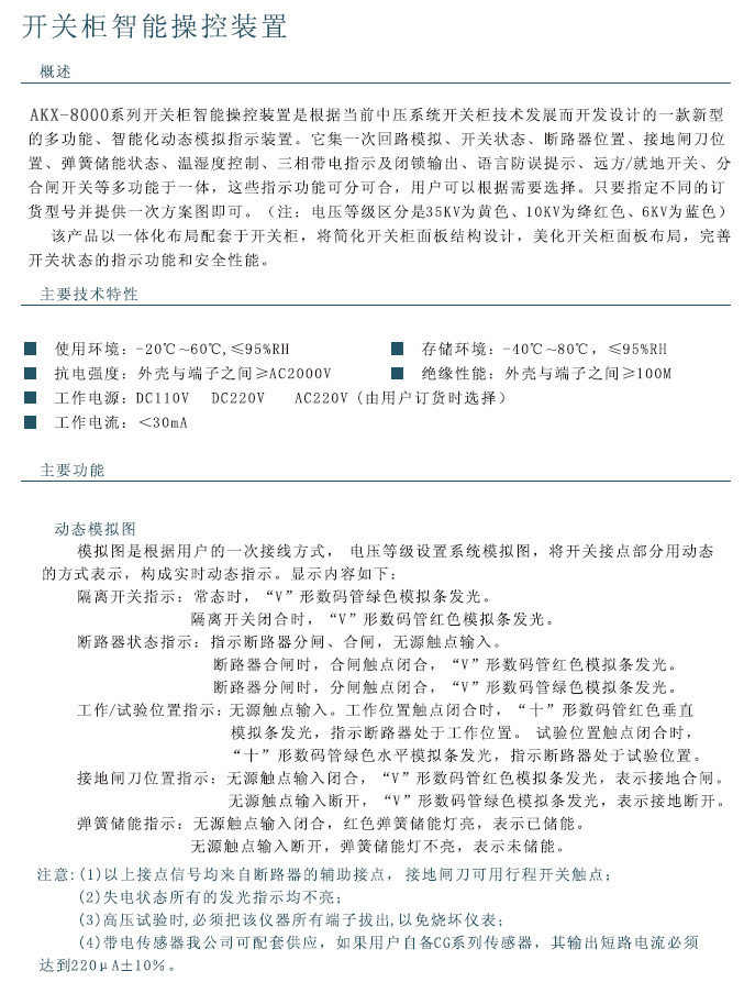
开关柜智能操控装置
开关柜智能操控装置